W#04: Relational Data, Math: Sets and Functions, Programming Functions

Jan Lorenz

Preliminaries

In this lectures we will use these packages and datasets. You need to do this code in the Console to download data and play with some of the code in this lecture.

library(nycflights13)
library(tidyverse)
if (!file.exists("data/hotels.csv")) {
  download.file(url = "https://raw.githubusercontent.com/rstudio-education/datascience-box/main/course-materials/_slides/u2-d06-grammar-wrangle/data/hotels.csv", 
                destfile = "data/hotels.csv")
}
if (!file.exists("data/professions.csv")) {
  download.file(url = "https://raw.githubusercontent.com/rstudio-education/datascience-box/main/course-materials/_slides/u2-d08-multi-df/data/professions.csv", 
                destfile = "data/professions.csv")
}
if (!file.exists("data/dates.csv")) {
  download.file(url = "https://raw.githubusercontent.com/rstudio-education/datascience-box/main/course-materials/_slides/u2-d08-multi-df/data/dates.csv", 
                destfile = "data/dates.csv")
}
if (!file.exists("data/works.csv")) {
  download.file(url = "https://raw.githubusercontent.com/rstudio-education/datascience-box/main/course-materials/_slides/u2-d08-multi-df/data/works.csv", 
                destfile = "data/qorks.csv")
}

Strings and Special Values

String modification

We modify strings with the stringr package from the tidyverse core. All functions from stringr start with str_.

Very few examples:

c("x","y")
[1] "x" "y"
str_c("x","y")
[1] "xy"
str_c("x","y","z", sep=",")
[1] "x,y,z"
length(c("x","y","z"))
[1] 3
str_length(c("x","y","z"))
[1] 1 1 1
str_length(c("This is a string.","z"))
[1] 17  1

String wrangling with variable names

data <- tibble(Name = c("A","B","C"), Age_2020 = c(20,30,40), Age_2021 = c(21,31,41), Age_2022 = c(22,32,42))
data
# A tibble: 3 × 4
  Name  Age_2020 Age_2021 Age_2022
  <chr>    <dbl>    <dbl>    <dbl>
1 A           20       21       22
2 B           30       31       32
3 C           40       41       42

We tidy that data set by creating a year variable.

data |> pivot_longer(c("Age_2020", "Age_2021", "Age_2022"), names_to = "Year", values_to="Age")
# A tibble: 9 × 3
  Name  Year       Age
  <chr> <chr>    <dbl>
1 A     Age_2020    20
2 A     Age_2021    21
3 A     Age_2022    22
4 B     Age_2020    30
5 B     Age_2021    31
6 B     Age_2022    32
7 C     Age_2020    40
8 C     Age_2021    41
9 C     Age_2022    42

OK, but the year variable is a string but we want numbers.

Use word

word extracts words from a sentence. However, the separator need not be " " but can be any character.

word("This is a string.", start=2, end=-2) 
[1] "is a"
#Selects from the second to the second last word.
word("Age_2022", start=2, sep = "_")
[1] "2022"

It also works vectorized.

data |> pivot_longer(c("Age_2020", "Age_2021", "Age_2022"), names_to = "Year", values_to="Age") |> 
  mutate(Year = word(Year, start = 2, sep = "_") |> as.numeric())
# A tibble: 9 × 3
  Name   Year   Age
  <chr> <dbl> <dbl>
1 A      2020    20
2 A      2021    21
3 A      2022    22
4 B      2020    30
5 B      2021    31
6 B      2022    32
7 C      2020    40
8 C      2021    41
9 C      2022    42

String Detection / Regular Expressions

Many stringr function follow the structure (string, pattern).
string is in our data, pattern is a string interpreted as a Regular Expressions

A few examples show its power:

fruits <- c("apple", "pineapple", "Pear", "orange", "peach", "banana")
str_detect(fruits,"apple")
[1]  TRUE  TRUE FALSE FALSE FALSE FALSE
str_extract(fruits,"apple")
[1] "apple" "apple" NA      NA      NA      NA     
str_extract(fruits,"[Pp][a-z]")
[1] "pp" "pi" "Pe" NA   "pe" NA  
str_extract(fruits,"^[Pp][a-z]")
[1] NA   "pi" "Pe" NA   "pe" NA  
str_extract(fruits,"^[Pp][a-z]{3}")
[1] NA     "pine" "Pear" NA     "peac" NA    
str_extract(fruits,"^[Pp][a-z]+")
[1] NA          "pineapple" "Pear"      NA          "peach"     NA         

Regular Expressions

Regular expressions (short regexp or regex): Character-Sequences specifying match patterns.

  • Useful when strings contain unstructured or semi-structured data.

  • When you first look at a regexp, you’ll think a cat walked across your keyboard, but as your understanding improves they will start to make sense. (Or you ask an AI chatbot to give you what you need 🙂)

Guess what this regexp’s are to match?

"^[a-zA-Z0-9_.+-]+@[a-zA-Z0-9-]+\.[a-zA-Z0-9-.]+$"

"^[\w-\.]+@([\w-]+\.)+[\w-]{2,4}$"

""^[[:alnum:].-_]+@[[:alnum:].-]+$""

Email addresses! However, this is not the perfect solution…

Dig deeper: Read the discussion and see the example in How can I validate an email address using a regular expression? at stackoverflow. # Special Values for “no” data

Special values

You should know the differences of special values.

  • NA: Not available (string, number, or whatever vector entry)
  • NULL: Null object, the undefined object, e.g. an empty list or an empty list element
  • NaN: For numbers: Meaning “Not a Number” (when math cannot solve what you want)
  • Inf: For numbers: Positive infinity
  • -Inf: For numbers: Negative infinity

Check some math:

1/0
[1] Inf
-1/0
[1] -Inf
0/0
[1] NaN
1/0 + 1/0
[1] Inf
1/0 - 1/0
[1] NaN

NAs

Instead of NaN, NA stands for genuinely unknown values.
It can also be in a character of logical vector.

x = c(1, 2, 3, 4, NA)
mean(x)
[1] NA
mean(x, na.rm = TRUE)
[1] 2.5
summary(x)
   Min. 1st Qu.  Median    Mean 3rd Qu.    Max.    NA's 
   1.00    1.75    2.50    2.50    3.25    4.00       1 

The type of NA is logical.

typeof(NA)
[1] "logical"
typeof(NaN)
[1] "double"

Does it make sense? Let us look at NA’s in logical operations.

NAs in logical operations

NA can be TRUE or FALSE.

Usually operations including NA results again in NA, but some not!

NA & TRUE
[1] NA
NA | TRUE
[1] TRUE
NA & FALSE
[1] FALSE
NA | FALSE
[1] NA

Understanding logical operations is important!

NULL is the null object

  • used to represent lists with zero length
x <- 1:10
attributes(x)
NULL
  • used as a placeholder for missing values in lists and dataframes
L <- list(a = 1)
L[[3]] <- 5
L
$a
[1] 1

[[2]]
NULL

[[3]]
[1] 5

Relational Data - Joining

Working with more dataframes

  • Data can be distributed in several dataframes which have relations which each other.
  • For example, they share variables as the five dataframes in nycflights13.

Data: Women in science

10 women in science who changed the world: Ada Lovelace, Marie Curie, Janaki Ammal, Chien-Shiung Wu, Katherine Johnson, Rosalind Franklin, Vera Rubin, Gladys West, Flossie Wong-Staal, Jennifer Doudna

professions <- read_csv("data/professions.csv")
Rows: 10 Columns: 2
── Column specification ────────────────────────────────────────────────────────
Delimiter: ","
chr (2): name, profession

ℹ Use `spec()` to retrieve the full column specification for this data.
ℹ Specify the column types or set `show_col_types = FALSE` to quiet this message.
professions
# A tibble: 10 × 2
   name               profession                        
   <chr>              <chr>                             
 1 Ada Lovelace       Mathematician                     
 2 Marie Curie        Physicist and Chemist             
 3 Janaki Ammal       Botanist                          
 4 Chien-Shiung Wu    Physicist                         
 5 Katherine Johnson  Mathematician                     
 6 Rosalind Franklin  Chemist                           
 7 Vera Rubin         Astronomer                        
 8 Gladys West        Mathematician                     
 9 Flossie Wong-Staal Virologist and Molecular Biologist
10 Jennifer Doudna    Biochemist                        
dates <- read_csv("data/dates.csv")
Rows: 8 Columns: 3
── Column specification ────────────────────────────────────────────────────────
Delimiter: ","
chr (1): name
dbl (2): birth_year, death_year

ℹ Use `spec()` to retrieve the full column specification for this data.
ℹ Specify the column types or set `show_col_types = FALSE` to quiet this message.
dates
# A tibble: 8 × 3
  name               birth_year death_year
  <chr>                   <dbl>      <dbl>
1 Janaki Ammal             1897       1984
2 Chien-Shiung Wu          1912       1997
3 Katherine Johnson        1918       2020
4 Rosalind Franklin        1920       1958
5 Vera Rubin               1928       2016
6 Gladys West              1930         NA
7 Flossie Wong-Staal       1947         NA
8 Jennifer Doudna          1964         NA
works <- read_csv("data/works.csv")
Rows: 9 Columns: 2
── Column specification ────────────────────────────────────────────────────────
Delimiter: ","
chr (2): name, known_for

ℹ Use `spec()` to retrieve the full column specification for this data.
ℹ Specify the column types or set `show_col_types = FALSE` to quiet this message.
works
# A tibble: 9 × 2
  name               known_for                                                  
  <chr>              <chr>                                                      
1 Ada Lovelace       first computer algorithm                                   
2 Marie Curie        theory of radioactivity,  discovery of elements polonium a…
3 Janaki Ammal       hybrid species, biodiversity protection                    
4 Chien-Shiung Wu    confim and refine theory of radioactive beta decy, Wu expe…
5 Katherine Johnson  calculations of orbital mechanics critical to sending the …
6 Vera Rubin         existence of dark matter                                   
7 Gladys West        mathematical modeling of the shape of the Earth which serv…
8 Flossie Wong-Staal first scientist to clone HIV and create a map of its genes…
9 Jennifer Doudna    one of the primary developers of CRISPR, a ground-breaking…

We want this dataframe

professions  |> left_join(dates) |> left_join(works)
Joining with `by = join_by(name)`
Joining with `by = join_by(name)`
# A tibble: 10 × 5
   name               profession                 birth_year death_year known_for
   <chr>              <chr>                           <dbl>      <dbl> <chr>    
 1 Ada Lovelace       Mathematician                      NA         NA first co…
 2 Marie Curie        Physicist and Chemist              NA         NA theory o…
 3 Janaki Ammal       Botanist                         1897       1984 hybrid s…
 4 Chien-Shiung Wu    Physicist                        1912       1997 confim a…
 5 Katherine Johnson  Mathematician                    1918       2020 calculat…
 6 Rosalind Franklin  Chemist                          1920       1958 <NA>     
 7 Vera Rubin         Astronomer                       1928       2016 existenc…
 8 Gladys West        Mathematician                    1930         NA mathemat…
 9 Flossie Wong-Staal Virologist and Molecular …       1947         NA first sc…
10 Jennifer Doudna    Biochemist                       1964         NA one of t…

Joining dataframes

something_join(x, y)1 for dataframes x and y which have a relation

  • left_join(): all rows from x
  • right_join(): all rows from y
  • full_join(): all rows from both x and y
  • inner_join(): all rows from x where there are matching values in y, return all combination of multiple matches in the case of multiple matches

Simple setup for x and y

x <- tibble(
  id = c(1, 2, 3),
  value_x = c("x1", "x2", "x3")
  )
y <- tibble(
  id = c(1, 2, 4),
  value_y = c("y1", "y2", "y4")
  )
x
# A tibble: 3 × 2
     id value_x
  <dbl> <chr>  
1     1 x1     
2     2 x2     
3     3 x3     
y
# A tibble: 3 × 2
     id value_y
  <dbl> <chr>  
1     1 y1     
2     2 y2     
3     4 y4     

left_join()

left_join(x, y)
Joining with `by = join_by(id)`
# A tibble: 3 × 3
     id value_x value_y
  <dbl> <chr>   <chr>  
1     1 x1      y1     
2     2 x2      y2     
3     3 x3      <NA>   

right_join()

right_join(x, y)
Joining with `by = join_by(id)`
# A tibble: 3 × 3
     id value_x value_y
  <dbl> <chr>   <chr>  
1     1 x1      y1     
2     2 x2      y2     
3     4 <NA>    y4     

full_join()

full_join(x, y)
Joining with `by = join_by(id)`
# A tibble: 4 × 3
     id value_x value_y
  <dbl> <chr>   <chr>  
1     1 x1      y1     
2     2 x2      y2     
3     3 x3      <NA>   
4     4 <NA>    y4     

inner_join()

inner_join(x, y)
Joining with `by = join_by(id)`
# A tibble: 2 × 3
     id value_x value_y
  <dbl> <chr>   <chr>  
1     1 x1      y1     
2     2 x2      y2     

Women in science

professions |> left_join(works)
Joining with `by = join_by(name)`
# A tibble: 10 × 3
   name               profession                         known_for              
   <chr>              <chr>                              <chr>                  
 1 Ada Lovelace       Mathematician                      first computer algorit…
 2 Marie Curie        Physicist and Chemist              theory of radioactivit…
 3 Janaki Ammal       Botanist                           hybrid species, biodiv…
 4 Chien-Shiung Wu    Physicist                          confim and refine theo…
 5 Katherine Johnson  Mathematician                      calculations of orbita…
 6 Rosalind Franklin  Chemist                            <NA>                   
 7 Vera Rubin         Astronomer                         existence of dark matt…
 8 Gladys West        Mathematician                      mathematical modeling …
 9 Flossie Wong-Staal Virologist and Molecular Biologist first scientist to clo…
10 Jennifer Doudna    Biochemist                         one of the primary dev…
professions |> right_join(works)
Joining with `by = join_by(name)`
# A tibble: 9 × 3
  name               profession                         known_for               
  <chr>              <chr>                              <chr>                   
1 Ada Lovelace       Mathematician                      first computer algorithm
2 Marie Curie        Physicist and Chemist              theory of radioactivity…
3 Janaki Ammal       Botanist                           hybrid species, biodive…
4 Chien-Shiung Wu    Physicist                          confim and refine theor…
5 Katherine Johnson  Mathematician                      calculations of orbital…
6 Vera Rubin         Astronomer                         existence of dark matter
7 Gladys West        Mathematician                      mathematical modeling o…
8 Flossie Wong-Staal Virologist and Molecular Biologist first scientist to clon…
9 Jennifer Doudna    Biochemist                         one of the primary deve…
dates |> full_join(works)
Joining with `by = join_by(name)`
# A tibble: 10 × 4
   name               birth_year death_year known_for                           
   <chr>                   <dbl>      <dbl> <chr>                               
 1 Janaki Ammal             1897       1984 hybrid species, biodiversity protec…
 2 Chien-Shiung Wu          1912       1997 confim and refine theory of radioac…
 3 Katherine Johnson        1918       2020 calculations of orbital mechanics c…
 4 Rosalind Franklin        1920       1958 <NA>                                
 5 Vera Rubin               1928       2016 existence of dark matter            
 6 Gladys West              1930         NA mathematical modeling of the shape …
 7 Flossie Wong-Staal       1947         NA first scientist to clone HIV and cr…
 8 Jennifer Doudna          1964         NA one of the primary developers of CR…
 9 Ada Lovelace               NA         NA first computer algorithm            
10 Marie Curie                NA         NA theory of radioactivity,  discovery…
dates |> inner_join(works)
Joining with `by = join_by(name)`
# A tibble: 7 × 4
  name               birth_year death_year known_for                            
  <chr>                   <dbl>      <dbl> <chr>                                
1 Janaki Ammal             1897       1984 hybrid species, biodiversity protect…
2 Chien-Shiung Wu          1912       1997 confim and refine theory of radioact…
3 Katherine Johnson        1918       2020 calculations of orbital mechanics cr…
4 Vera Rubin               1928       2016 existence of dark matter             
5 Gladys West              1930         NA mathematical modeling of the shape o…
6 Flossie Wong-Staal       1947         NA first scientist to clone HIV and cre…
7 Jennifer Doudna          1964         NA one of the primary developers of CRI…
professions |> left_join(dates) |> left_join(works)
Joining with `by = join_by(name)`
Joining with `by = join_by(name)`
# A tibble: 10 × 5
   name               profession                 birth_year death_year known_for
   <chr>              <chr>                           <dbl>      <dbl> <chr>    
 1 Ada Lovelace       Mathematician                      NA         NA first co…
 2 Marie Curie        Physicist and Chemist              NA         NA theory o…
 3 Janaki Ammal       Botanist                         1897       1984 hybrid s…
 4 Chien-Shiung Wu    Physicist                        1912       1997 confim a…
 5 Katherine Johnson  Mathematician                    1918       2020 calculat…
 6 Rosalind Franklin  Chemist                          1920       1958 <NA>     
 7 Vera Rubin         Astronomer                       1928       2016 existenc…
 8 Gladys West        Mathematician                    1930         NA mathemat…
 9 Flossie Wong-Staal Virologist and Molecular …       1947         NA first sc…
10 Jennifer Doudna    Biochemist                       1964         NA one of t…

Keys

  • A key is a variable or a set of variables which uniquely identifies observations
  • What was the key in the dataframe of women in science? name
  • Switching back to nycflights13 as example
  • In simple cases, a single variable is sufficient to identify an observation, e.g. each plane in planes is identified by tailnum.
  • Sometimes, multiple variables are needed; e.g. to identify an observation in weather you need five variables: year, month, day, hour, and origin

How can we check?

Counting observation and filter those more than one

library(nycflights13)
planes |> count(tailnum) |> filter(n > 1)
# A tibble: 0 × 2
# ℹ 2 variables: tailnum <chr>, n <int>
weather |> count(year, month, day, hour, origin) |> filter(n > 1) 
# A tibble: 3 × 6
   year month   day  hour origin     n
  <int> <int> <int> <int> <chr>  <int>
1  2013    11     3     1 EWR        2
2  2013    11     3     1 JFK        2
3  2013    11     3     1 LGA        2

OK, here 3 observations are twice, one for each airport. Probably this is related to Daylight saving time in the US. In Fall clocks are turned back 1 hour. So this hour appears twice.

Example: Without hour it is not a key

weather |> count(year, month, day, origin) |> filter(n > 1)
# A tibble: 1,092 × 5
    year month   day origin     n
   <int> <int> <int> <chr>  <int>
 1  2013     1     1 EWR       22
 2  2013     1     1 JFK       22
 3  2013     1     1 LGA       23
 4  2013     1     2 EWR       24
 5  2013     1     2 JFK       24
 6  2013     1     2 LGA       24
 7  2013     1     3 EWR       24
 8  2013     1     3 JFK       24
 9  2013     1     3 LGA       24
10  2013     1     4 EWR       24
# ℹ 1,082 more rows

Why do we have only 22 and 23 on day 1 of month 1? No idea. Dig deeper yourself!

Terminology: Primary and foreign keys

  • A primary key uniquely identifies an observation in its own table. E.g, planes$tailnum in planes.

  • A foreign key uniquely identifies an observation in another dataframe E.g. flights$tailnum is a foreign key in flights because it matches each flight to a unique plane in planes.

  • A primary key and a foreign key form a relation.

  • Relations are typically 1-to-many. Each plane has many flights

  • Relations can also be many-to-many. Airlines can fly to many airports; airport can host many airplanes.

Joining when key names differ?

We have to specify the key relation with a named vector in the by argument.

dim(flights)
[1] 336776     19
flights |> left_join(airports, by = c("dest" = "faa"))
# A tibble: 336,776 × 26
    year month   day dep_time sched_dep_time dep_delay arr_time sched_arr_time
   <int> <int> <int>    <int>          <int>     <dbl>    <int>          <int>
 1  2013     1     1      517            515         2      830            819
 2  2013     1     1      533            529         4      850            830
 3  2013     1     1      542            540         2      923            850
 4  2013     1     1      544            545        -1     1004           1022
 5  2013     1     1      554            600        -6      812            837
 6  2013     1     1      554            558        -4      740            728
 7  2013     1     1      555            600        -5      913            854
 8  2013     1     1      557            600        -3      709            723
 9  2013     1     1      557            600        -3      838            846
10  2013     1     1      558            600        -2      753            745
# ℹ 336,766 more rows
# ℹ 18 more variables: arr_delay <dbl>, carrier <chr>, flight <int>,
#   tailnum <chr>, origin <chr>, dest <chr>, air_time <dbl>, distance <dbl>,
#   hour <dbl>, minute <dbl>, time_hour <dttm>, name <chr>, lat <dbl>,
#   lon <dbl>, alt <dbl>, tz <dbl>, dst <chr>, tzone <chr>

The alternative (new default) version is to use the join_by function using the comparison sign ==.

flights |> left_join(airports, join_by("dest" == "faa"))
# A tibble: 336,776 × 26
    year month   day dep_time sched_dep_time dep_delay arr_time sched_arr_time
   <int> <int> <int>    <int>          <int>     <dbl>    <int>          <int>
 1  2013     1     1      517            515         2      830            819
 2  2013     1     1      533            529         4      850            830
 3  2013     1     1      542            540         2      923            850
 4  2013     1     1      544            545        -1     1004           1022
 5  2013     1     1      554            600        -6      812            837
 6  2013     1     1      554            558        -4      740            728
 7  2013     1     1      555            600        -5      913            854
 8  2013     1     1      557            600        -3      709            723
 9  2013     1     1      557            600        -3      838            846
10  2013     1     1      558            600        -2      753            745
# ℹ 336,766 more rows
# ℹ 18 more variables: arr_delay <dbl>, carrier <chr>, flight <int>,
#   tailnum <chr>, origin <chr>, dest <chr>, air_time <dbl>, distance <dbl>,
#   hour <dbl>, minute <dbl>, time_hour <dttm>, name <chr>, lat <dbl>,
#   lon <dbl>, alt <dbl>, tz <dbl>, dst <chr>, tzone <chr>

Why does the number of rows stays the same after joining?

faa is a primary key in airports. It is matched with dest as the foreign key in flights.

left_join is essentially right_join with switched dataframes

airports_right_flights <- airports |> right_join(flights, by = c("faa" = "dest"))
airports_right_flights 
# A tibble: 336,776 × 26
   faa   name       lat   lon   alt    tz dst   tzone  year month   day dep_time
   <chr> <chr>    <dbl> <dbl> <dbl> <dbl> <chr> <chr> <int> <int> <int>    <int>
 1 ABQ   Albuque…  35.0 -107.  5355    -7 A     Amer…  2013    10     1     1955
 2 ABQ   Albuque…  35.0 -107.  5355    -7 A     Amer…  2013    10     2     2010
 3 ABQ   Albuque…  35.0 -107.  5355    -7 A     Amer…  2013    10     3     1955
 4 ABQ   Albuque…  35.0 -107.  5355    -7 A     Amer…  2013    10     4     2017
 5 ABQ   Albuque…  35.0 -107.  5355    -7 A     Amer…  2013    10     5     1959
 6 ABQ   Albuque…  35.0 -107.  5355    -7 A     Amer…  2013    10     6     1959
 7 ABQ   Albuque…  35.0 -107.  5355    -7 A     Amer…  2013    10     7     2002
 8 ABQ   Albuque…  35.0 -107.  5355    -7 A     Amer…  2013    10     8     1957
 9 ABQ   Albuque…  35.0 -107.  5355    -7 A     Amer…  2013    10     9     1957
10 ABQ   Albuque…  35.0 -107.  5355    -7 A     Amer…  2013    10    10     2011
# ℹ 336,766 more rows
# ℹ 14 more variables: sched_dep_time <int>, dep_delay <dbl>, arr_time <int>,
#   sched_arr_time <int>, arr_delay <dbl>, carrier <chr>, flight <int>,
#   tailnum <chr>, origin <chr>, air_time <dbl>, distance <dbl>, hour <dbl>,
#   minute <dbl>, time_hour <dttm>

Differences

  • In a join where keys have different column names the name of the first dataframe survives (unless you use keep = TRUE). Here, faa instead of dest
  • The columns from the first dataframe come first
  • The order of rows is taken from the first dataframe, while duplication and dropping of variables is determined by the second dataframe (because it is a right_join)

Using the fact that flights seem to be ordered by year, month, day, dep_time we can re-arrange:

airports_right_flights |> 
  rename(dest = faa) |> 
  select(names(flights)) |> # Use order of flights
  arrange(year, month, day, dep_time)
# A tibble: 336,776 × 19
    year month   day dep_time sched_dep_time dep_delay arr_time sched_arr_time
   <int> <int> <int>    <int>          <int>     <dbl>    <int>          <int>
 1  2013     1     1      517            515         2      830            819
 2  2013     1     1      533            529         4      850            830
 3  2013     1     1      542            540         2      923            850
 4  2013     1     1      544            545        -1     1004           1022
 5  2013     1     1      554            600        -6      812            837
 6  2013     1     1      554            558        -4      740            728
 7  2013     1     1      555            600        -5      913            854
 8  2013     1     1      557            600        -3      709            723
 9  2013     1     1      557            600        -3      838            846
10  2013     1     1      558            600        -2      924            917
# ℹ 336,766 more rows
# ℹ 11 more variables: arr_delay <dbl>, carrier <chr>, flight <int>,
#   tailnum <chr>, origin <chr>, dest <chr>, air_time <dbl>, distance <dbl>,
#   hour <dbl>, minute <dbl>, time_hour <dttm>

Note of caution: A deeper analysis shows that the order is still not exactly the same.

left_join with reversed dataframes

dim(airports)
[1] 1458    8
dim(flights)
[1] 336776     19
airports |> 
  left_join(flights, by = c("faa" = "dest"))
# A tibble: 330,531 × 26
   faa   name      lat    lon   alt    tz dst   tzone  year month   day dep_time
   <chr> <chr>   <dbl>  <dbl> <dbl> <dbl> <chr> <chr> <int> <int> <int>    <int>
 1 04G   Lansdo…  41.1  -80.6  1044    -5 A     Amer…    NA    NA    NA       NA
 2 06A   Moton …  32.5  -85.7   264    -6 A     Amer…    NA    NA    NA       NA
 3 06C   Schaum…  42.0  -88.1   801    -6 A     Amer…    NA    NA    NA       NA
 4 06N   Randal…  41.4  -74.4   523    -5 A     Amer…    NA    NA    NA       NA
 5 09J   Jekyll…  31.1  -81.4    11    -5 A     Amer…    NA    NA    NA       NA
 6 0A9   Elizab…  36.4  -82.2  1593    -5 A     Amer…    NA    NA    NA       NA
 7 0G6   Willia…  41.5  -84.5   730    -5 A     Amer…    NA    NA    NA       NA
 8 0G7   Finger…  42.9  -76.8   492    -5 A     Amer…    NA    NA    NA       NA
 9 0P2   Shoest…  39.8  -76.6  1000    -5 U     Amer…    NA    NA    NA       NA
10 0S9   Jeffer…  48.1 -123.    108    -8 A     Amer…    NA    NA    NA       NA
# ℹ 330,521 more rows
# ℹ 14 more variables: sched_dep_time <int>, dep_delay <dbl>, arr_time <int>,
#   sched_arr_time <int>, arr_delay <dbl>, carrier <chr>, flight <int>,
#   tailnum <chr>, origin <chr>, air_time <dbl>, distance <dbl>, hour <dbl>,
#   minute <dbl>, time_hour <dttm>

Why does the number of rows changes after joining?

dest is not a primary key in flights. There are more flights with the same destination so rows of airports get duplicated.

Why is the number of rows then less than the number of rows in flights?
336776 flights and 330531 airports left joined by flights.

Let us do some checks:

length(unique(airports$faa)) # Unique turns out to be redundant because faa is a primary key
[1] 1458
length(unique(flights$dest))
[1] 105

There are much more airports then destinations in flights!
… but the rows of airports prevail when it is the first in a left_join.
So, the dataframe should even increase because we get several rows of airports without flights.
Let us dig deeper.

setdiff( unique(airports$faa), unique(flights$dest)) |> length()
[1] 1357
setdiff( unique(flights$dest), unique(airports$faa)) |> length()
[1] 4

1,357 airports have no flights!
There are four destinations in flights, which are not in the airports list!

How many flights are to these?

flights |> 
  filter(dest %in% setdiff( unique(flights$dest), unique(airports$faa))) |> 
  nrow()
[1] 7602

7,602 flights go to destinations not listed as airport

nrow(airports |> left_join(flights, by = c("faa" = "dest"))) == nrow(flights) + 1357 - 7602
[1] TRUE

OK, now we have a clear picture:

airport with left_joined flights duplicates the rows of airports for each flight flying to it. So the total number of rows is

  • the number of flights
  • plus the number of airport which do not appear as a destination
  • minus the flights which go to destinations which are not listed in airports

Learning: The new number of observation after a join can be a complex combination of duplication and dropping.
It is your responsibility to understand what is happening!

Math: Sets and vectors

Definition: Sets and vectors

A set is mathematical model for the unordered collection of different things (elements).

Examples

  • \(\{3, \text{Hi}, 😀, 🖖 \}\)
  • \(\{1,3,5\}\)
  • The natural numbers \(\mathbb{N} = \{1, 2, 3, \dots\}\) (infinite!)
  • \(\{\mathtt{"EWR"}, \mathtt{"LGA"}, \mathtt{"JFK"}\}\)
    these are origin airports in flights

Math: Sets and vectors

A vector is an ordered collection of things (components) of the same type.

In a set, each thing can only be once and the order does not matter!

\(\{1,3,5\} = \{3,5,1\} = \{1,1,1,3,5,5\}\)

For vectors:

\([1\ 3\ 5] \neq [3\ 5\ 1]\) because we compare component-wise, so we cannot even compare with those with the vector \([1\ 1\ 1\ 3\ 5\ 5]\)

Math: Set operations

Sets \(A = \{🐺, 🦊, 🐶\}\) and \(B = \{🐶, 🐷, 🐹\}\), \(C = \{🐶, 🐷\}\):

  • Set union \(A \cup B\) = {🐺, 🦊, 🐶, 🐷, 🐹}
    \(x \in A \cup B\) when \(x \in A\) | (or) \(x\in B\)
  • Set intersection \(A \cap B\) = {🐶}
    \(x \in A \cap B\) when \(x \in A\) & (and) \(x\in B\)
  • Set difference \(A \setminus B = \{🐺, 🦊\}\), \(B \setminus A\) = {🐷, 🐹}
  • Subset: \(C \subset B\) but \(C \not\subset A\)

See the analogy of set operations and logical operations.

Set operations in R

unique shows the set of elements in a vector

unique(flights$origin)
[1] "EWR" "LGA" "JFK"

setequal tests for set equality

setequal(c("EWR","LGA","JFK"), c("EWR","EWR","LGA","JFK"))
[1] TRUE

union, intersect, setdiff treat vectors as sets and operate as expected

union(1:5,3:7)
[1] 1 2 3 4 5 6 7
intersect(1:5,3:7)
[1] 3 4 5
setdiff(1:5,3:7)
[1] 1 2

Sets: Take-away

  • Set operations are not a daily business in data science
  • However, they are useful for data exploration!
  • Knowing set operations is key to understand probability:
    • A sample space is the set of all atomic events.
    • An event is a subset of the sample
    • A probability function assigns probabilities to all events.

Math: Functions

Functions mathematically

Consider two sets: The domain \(X\) and the codomain \(Y\).

A function \(f\) assigns each element of \(X\) to exactly one element of \(Y\).

We write \(f : X \to Y\)
\(f\) maps from \(X\) to \(Y\)

and \(x \mapsto f(x)\)
\(x\) maps to \(f(x)\)

The yellow set is called the image of \(f\).

Conventions in mathematical text

  • Sets are denoted with capital letters.
  • Their elements with (corresponding) small letters.
  • Functions are often called \(f\), \(g\), or \(h\).
  • Other terminology can be used!

Important in math

  • When you read math:
    Keep track of what objects are! What are functions, what are sets, what are numbers, …1
  • When you write math: Define what objects are.

Is this a mathematical function?

\(\ \mapsto\ \)

Input from \(X = \{\text{A picture where a face can be recognized}\}\).

Function: Upload input at https://funny.pho.to/lion/ and download output.

Output from \(Y = \{\text{Set of pictures with a specific format.}\}\)

Yes, it is a function. Important: Output is the same for the same input!

Is this a mathematical function?

Input a text snippet. Function: Enter text at https://www.craiyon.com. Output a picture.

Other examples:

  • “Nuclear explosion broccoli”
  • “The Eye of Sauron reading a newspaper”
  • “The legendary attack of Hamster Godzilla wearing a tiny Sombrero”

No, it is not a function. It has nine outcomes and these change when run again.

Functions: Graphs, Shift and Scale, Polynomial vs. Exponential

Graphs of functions

  • A function is characterized by the set all possible pairs \((x,f(x))\).
  • This is called its graph.
  • When domain and codomain are real numbers then the graph can be shown in a Cartesian coordinate system. Example \(f(x) = x^3 - x^2\)
library(tidyverse)
ggplot() + geom_function(fun = function(x) x^3 - x^2) + xlim(c(-0.5,1.5)) + xlab("x") + theme_minimal(base_size = 20)

Some functions \(f: \mathbb{R} \to \mathbb{R}\)

\(f(x) = x\) identity function
\(f(x) = x^2\) square function
\(f(x) = \sqrt{x}\) square root function
\(f(x) = e^x\) exponential function
\(f(x) = \log(x)\) natural logarithm

  • Square and square root function are inverse of each other. Exponential and natural logarithm, too.

\(\sqrt[2]{x}^2 = \sqrt[2]{x^2} = x\), \(\log(e^x) = e^{\log(x)} = x\)

  • Identity function graph as mirror axis.
ggplot() + 
  geom_function(fun = function(x) x) + 
  geom_function(fun = function(x) exp(x), color = "red") + 
  geom_function(fun = function(x) log(x), color = "green") + 
  geom_function(fun = function(x) x^2, color = "orange") + 
  geom_function(fun = function(x) sqrt(x), color = "blue") + 
  coord_fixed() +
  xlim(c(-3,3))+ ylim(c(-3,3)) + xlab("x") + theme_minimal(base_size = 20)
Warning in log(x): NaNs produced
Warning in sqrt(x): NaNs produced
Warning: Removed 32 rows containing missing values or values outside the scale range
(`geom_function()`).
Warning: Removed 50 rows containing missing values or values outside the scale range
(`geom_function()`).
Warning: Removed 44 rows containing missing values or values outside the scale range
(`geom_function()`).
Warning: Removed 50 rows containing missing values or values outside the scale range
(`geom_function()`).

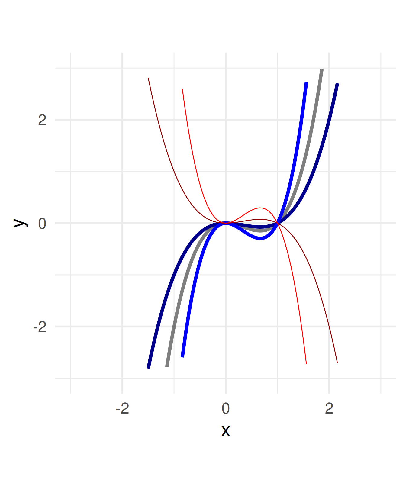
Shifts and scales

How can we shift, stretch, or shrink a graph vertically and horizontally?

Add a constant to the function.

\(f(x) = x^3 - x^2 \leadsto\)

\(\quad f(x) = x^3 - x^2 + a\)

For \(a =\) -2, -0.5, 0.5, 2

a = c(1, 0.5, 2, -0.5, -2)
ggplot() + geom_function(fun = function(x) x^3 - x^2, size = 2, alpha = 0.5) +
  geom_function(fun = function(x) x^3 - x^2 +a[2], color = "blue4", size = 2) +
  geom_function(fun = function(x) x^3 - x^2 +a[3], color = "blue", size = 2) +
  geom_function(fun = function(x) x^3 - x^2 +a[4], color = "red4") +
  geom_function(fun = function(x) x^3 - x^2 +a[5], color = "red") +
  coord_fixed() + xlim(c(-3,3)) + ylim(c(-3,3)) + xlab("x") + theme_minimal(base_size = 24)
Warning: Using `size` aesthetic for lines was deprecated in ggplot2 3.4.0.
ℹ Please use `linewidth` instead.
Warning: Removed 50 rows containing missing values or values outside the scale range
(`geom_function()`).
Warning: Removed 51 rows containing missing values or values outside the scale range
(`geom_function()`).
Warning: Removed 53 rows containing missing values or values outside the scale range
(`geom_function()`).
Warning: Removed 50 rows containing missing values or values outside the scale range
(`geom_function()`).
Warning: Removed 53 rows containing missing values or values outside the scale range
(`geom_function()`).

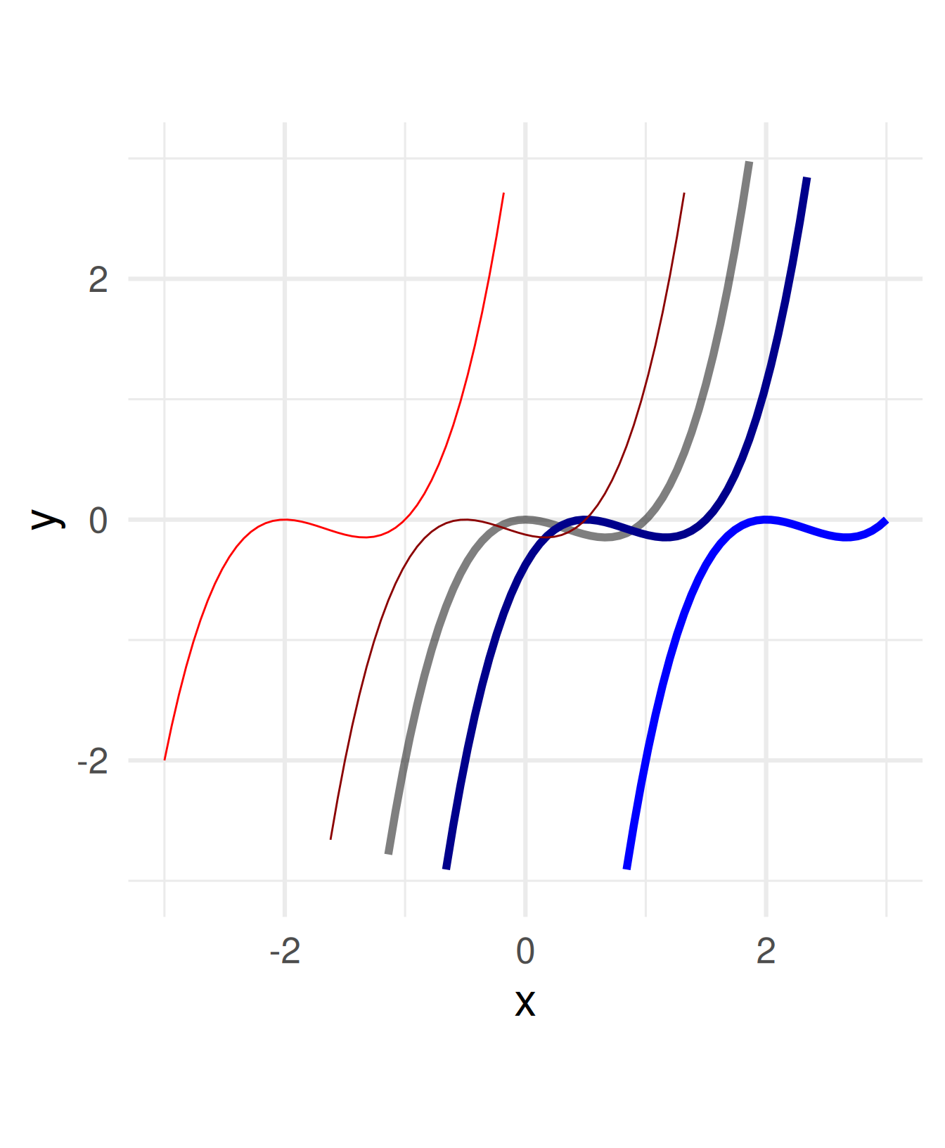
Subtract a constant from all \(x\) within the function definition.

\(f(x) = x^3 - x^2 \leadsto\)

\(\quad f(x) = (x - a)^3 - (x - a)^2\)

For \(a =\) -2, -0.5, 0.5, 2

Attention:
Shifting \(a\) units to the right needs subtracting \(a\)!
You can think of the coordinate system being shifted in direction \(a\) while the graph stays.

a = c(1, 0.5, 2, -0.5, -2)
ggplot() + geom_function(fun = function(x) x^3 - x^2, size = 2, alpha = 0.5) +
  geom_function(fun = function(x) (x-a[2])^3 - (x-a[2])^2, color = "blue4", size = 2) +
  geom_function(fun = function(x) (x-a[3])^3 - (x-a[3])^2, color = "blue", size = 2) +
  geom_function(fun = function(x) (x-a[4])^3 - (x-a[4])^2, color = "red4") +
  geom_function(fun = function(x) (x-a[5])^3 - (x-a[5])^2, color = "red") +
  coord_fixed() + xlim(c(-3,3)) + ylim(c(-3,3)) + xlab("x") + theme_minimal(base_size = 24)
Warning: Removed 50 rows containing missing values or values outside the scale range
(`geom_function()`).
Removed 50 rows containing missing values or values outside the scale range
(`geom_function()`).
Warning: Removed 64 rows containing missing values or values outside the scale range
(`geom_function()`).
Warning: Removed 51 rows containing missing values or values outside the scale range
(`geom_function()`).
Warning: Removed 53 rows containing missing values or values outside the scale range
(`geom_function()`).

Multiply a constant to all \(x\) within the function definition.

\(f(x) = x^3 - x^2 \leadsto\)

\(\quad f(x) = a(x^3 - x^2)\)

For \(a =\) -2, -0.5, 0.5, 2

Negative numbers flip the graph around the \(x\)-axis.

a = c(1, 0.5, 2, -0.5, -2)
ggplot() + geom_function(fun = function(x) x^3 - x^2, size = 2, alpha = 0.5) +
  geom_function(fun = function(x) a[2]*((x)^3 - (x)^2), color = "blue4", size = 2) +
  geom_function(fun = function(x) a[3]*((x)^3 - (x)^2), color = "blue", size = 2) +
  geom_function(fun = function(x) a[4]*((x)^3 - (x)^2), color = "red4") +
  geom_function(fun = function(x) a[5]*((x)^3 - (x)^2), color = "red") +
  coord_fixed() + xlim(c(-3,3)) + ylim(c(-3,3)) + xlab("x") + theme_minimal(base_size = 24)
Warning: Removed 50 rows containing missing values or values outside the scale range
(`geom_function()`).
Warning: Removed 39 rows containing missing values or values outside the scale range
(`geom_function()`).
Warning: Removed 60 rows containing missing values or values outside the scale range
(`geom_function()`).
Warning: Removed 39 rows containing missing values or values outside the scale range
(`geom_function()`).
Warning: Removed 60 rows containing missing values or values outside the scale range
(`geom_function()`).

Divide all \(x\) within the function definition by a constant.

\(f(x) = x^3 - x^2 \leadsto\)

\(\quad f(x) = (x/a)^3 - (x/a)^2\)

For \(a =\) -2, -0.5, 0.5, 2

Negative numbers flip the graph around the \(y\)-axis.

Attention: Stretching needs a division by \(a\)!
You can think of the coordinate system being stretched multiplicatively by \(a\) while the graph stays.

a = c(1, 0.5, 2, -0.5, -2)
ggplot() + geom_function(fun = function(x) x^3 - x^2, size = 2, alpha = 0.5) +
  geom_function(fun = function(x) (x/a[2])^3 - (x/a[2])^2, color = "blue4", size = 2) +
  geom_function(fun = function(x) (x/a[3])^3 - (x/a[3])^2, color = "blue", size = 2) +
  geom_function(fun = function(x) (x/a[4])^3 - (x/a[4])^2, color = "red4") +
  geom_function(fun = function(x) (x/a[5])^3 - (x/a[5])^2, color = "red") +
  coord_fixed() + xlim(c(-3,3)) + ylim(c(-3,3)) + xlab("x") + theme_minimal(base_size = 24)
Warning: Removed 50 rows containing missing values or values outside the scale range
(`geom_function()`).
Warning: Removed 76 rows containing missing values or values outside the scale range
(`geom_function()`).
Warning: Removed 11 rows containing missing values or values outside the scale range
(`geom_function()`).
Warning: Removed 76 rows containing missing values or values outside the scale range
(`geom_function()`).
Warning: Removed 11 rows containing missing values or values outside the scale range
(`geom_function()`).

Math: Polynomials and exponentials

A polynomial is a function which is composed of (many) addends of the form \(ax^n\) for different values of \(a\) and \(n\).

In an exponential the \(x\) appears in the exponent.

\(f(x) = x^3\) vs. \(f(x) = e^x\)

library(patchwork)
g1 = ggplot() + 
  geom_function(fun = function(x) x^3) +
  geom_function(fun = function(x) exp(x)-1, color = "red") +
  xlim(c(0,2)) + xlab("x") + theme_minimal(base_size = 18)
g2 = g1 + xlim(c(0,5))
Scale for x is already present.
Adding another scale for x, which will replace the existing scale.
g1 + g2 + plot_annotation(title = "Same function but different of axis limits!")

For \(x\to\infty\), any exponential will finally “overtake” any polynomial.

Functions in Programming \(\to\) Programming Function

Input \(\to\) output

  • Metaphorically, a function is a machine or a blackbox that for each input yields an output.
  • The inputs of a function are also called arguments.

Difference to math terminolgy:
The output need not be the same for the same input.

Function as objects in R

function is a class of an object in R

class(c)
[1] "function"
class(ggplot2::ggplot)
[1] "function"

Calling the function without brackets writes its code or some information.

sd # This function is written in R, and we see its code
function (x, na.rm = FALSE) 
sqrt(var(if (is.vector(x) || is.factor(x)) x else as.double(x), 
    na.rm = na.rm))
<bytecode: 0x5d221c788008>
<environment: namespace:stats>
c # This function is not written in R but is a R primitive
function (...)  .Primitive("c")
ggplot2::ggplot # This function is not written solely in R
function (data = NULL, mapping = aes(), ..., environment = parent.frame()) 
{
    UseMethod("ggplot")
}
<bytecode: 0x5d2219476ee8>
<environment: namespace:ggplot2>

Define your own functions! (in R)

add_one <- function(x) {
  x + 1 
}
# Test it
add_one(10)
[1] 11

The skeleton for a function definition is

function_name <- function(input){
  # do something with the input(s)
  # return something as output
}
  • function_name should be a short but evocative verb.
  • The input can be empty or one or more name or name=expression terms as arguments.
  • The last evaluated expression is returned as output.
  • When the body or the function is only one line {} can be omitted. For example
    add_one <- function(x) x + 1

Flexibility of inputs and outputs

  • Arguments can be specified by name=expression or just expression (then they are taken as the next argument)
  • Default values for arguments can be provided. Useful when an argument is a parameter.
mymult <- function(x = 2, y = 3) x * (y - 1)
mymult(3,4)
[1] 9
mymult()
[1] 4
mymult(y = 3, x = 6)
[1] 12
mymult(5)
[1] 10
mymult(y = 2)
[1] 2

For complex output use a list

mymult <- function(x = 2, y = 3) 
  list(out1 = x * (y - 1), out2 = x * (y - 2))
mymult()
$out1
[1] 4

$out2
[1] 2

Think and program vectorized!

Vectorized functions

Mathematical functions in programming are often “vectorized”:

  • Operations on a single value are applied to each component of the vector.
  • Operations on two values are applied “component-wise” (for vectors of the same length)
log10(c(1,10,100,1000,10000))
[1] 0 1 2 3 4
c(1,1,2) + c(3,1,0)
[1] 4 2 2
(0:5)^2
[1]  0  1  4  9 16 25

Recall: Vector creation functions

1:10
 [1]  1  2  3  4  5  6  7  8  9 10
seq(from=-0.5, to=1.5, by=0.1)
 [1] -0.5 -0.4 -0.3 -0.2 -0.1  0.0  0.1  0.2  0.3  0.4  0.5  0.6  0.7  0.8  0.9
[16]  1.0  1.1  1.2  1.3  1.4  1.5
seq(from=0, to=1, length.out=10)
 [1] 0.0000000 0.1111111 0.2222222 0.3333333 0.4444444 0.5555556 0.6666667
 [8] 0.7777778 0.8888889 1.0000000
rep(1:3, times=3)
[1] 1 2 3 1 2 3 1 2 3
rep(1:3, each=3)
[1] 1 1 1 2 2 2 3 3 3

Plotting and transformation

Vector creation and vectorized functions are key for plotting and transformation.

func <- function(x) x^3 - x^2    # Create a vectorized function
data <- tibble(x = seq(-0.5,1.5,by =0.01)) |>    # Vector creation
    mutate(y = func(x))        # Vectorized transformation using the function
data |> ggplot(aes(x,y)) + geom_line() + theme_minimal(base_size = 20)

Conveniently ggploting functions

ggplot() +
 geom_function(fun = log) +
 geom_function(fun = function(x) 3*x - 4, color = "red") +
 theme_minimal(base_size = 20)

Code line 3 shows another important concept: anonymous functions. The function function(x) 3*x - 4 is defined on the fly without a name.

Conditional Statements (if) and Iteration (map)

Conditional statements

  • if executes a code block if a condition is TRUE
  • else executes a code block if the condition is FALSE

Skeleton

if (condition) {
  # code block
} else {
  # code block
}

Example: A piece-wise defined function

piecewise <- function(x) {
  if (x < 2) {
    0.5 * x
  } else {
    x - 1
  }
}
piecewise(1)
[1] 0.5
piecewise(2)
[1] 1
piecewise(3)
[1] 2

Problem: piecewise is not vectorized. piecewise(c(1,2,3)) does not work!

Vectorized operations with map

  • map functions apply a function to each element of a vector.1
  • map(.x, .f, ...) applies the function .f to each element of the vector of .x and returns a list.
  • map_dbl returns a double vector (other variants exist)
map(c(1,2,3), piecewise) 
[[1]]
[1] 0.5

[[2]]
[1] 1

[[3]]
[1] 2
map_dbl(c(1,2,3), piecewise) 
[1] 0.5 1.0 2.0
piecewise_vectorized <- 
 function(x) map_dbl(x, piecewise) 
piecewise_vectorized(seq(0,3,by = 0.5))
[1] 0.00 0.25 0.50 0.75 1.00 1.50 2.00
tibble(x = seq(0,3,by = 0.5)) |> 
  mutate(y = piecewise_vectorized(x)) |> 
  ggplot(aes(x,y)) + geom_line() + theme_minimal(base_size = 20)

reduce

Instead of a list or a vector reduce returns a single value.
To that end it needs a function with two arguments. It applies it to the first two elements of the vector, then to the result and the third element, then the result and the fourth element, and so on.

1:10 |> reduce(\(x,y) x + y)
[1] 55

Note: \(x) is a short way to write an anonymous function as function(x).

Example: Reading multiple files

Instead of

a <-read_csv("a.csv")
b <-read_csv("b.csv")
c <-read_csv("c.csv")
d <-read_csv("d.csv")
e <-read_csv("e.csv")
f <-read_csv("f.csv")
g <-read_csv("g.csv")

bind_rows(a,b,c,d,e,f,g)

Write

letter[1:7] |> 
 map(\(x) read_csv(paste0(x,".csv"))) |> 
 reduce(bind_rows)

map and reduce

  • map applies a function to each element of a vector (or list) and returns a list (or vector if map_dbl or other vaeriants are used)
    • The output has the same length as the input
  • reduce applies a function taking two arguments and then summarizes the list by applying them two element 1 and 2 and then again the result with element 3 and then the result with element 4, …
    • The output is one object
  • Remark: The problem of vectorizing a function which has an if and else statement (see the example piecewise_vectorized) can also be solved using the vectorized version of it:
    if_else(condition = *condition*, true = *value-if_TRUE*, false = *value-if_FALSE*)
    Here every argument can be a vector!

Function programming: Take away

  • Functions are the most important building blocks of programming.
  • Functions can and often should be vectorized.
  • Vectorized functions are the basis for plotting and transformation.
  • map functions are powerful tools for iterative tasks!
    Expect to not get the idea first but to love them later.