A typical part of Exploratory Data Analysis.
Principle component analysis
Today: Quick walk through how to use and interpret it.
peng <-
penguins |>
select(species, bill_length_mm, bill_depth_mm, flipper_length_mm, body_mass_g) |>
na.omit()
peng |> count(species)# A tibble: 3 × 2
species n
<fct> <int>
1 Adelie 151
2 Chinstrap 68
3 Gentoo 123
We have 342 penguins and 4 numeric variables.
Example for the new axes.
pca1 <- peng |> select(flipper_length_mm, bill_length_mm) |>
prcomp(~., data = _, scale = FALSE)
pca_vec <- t(pca1$rotation) |> as_tibble() # Vectors with x = flipper_length, y = bill_length
ggplot(peng) +
geom_point(aes(x = flipper_length_mm, y = bill_length_mm, color = species)) +
geom_segment(
data = pca_vec,
aes(x = mean(peng$flipper_length_mm),
y = mean(peng$bill_length_mm),
xend = c(pca1$sdev)*flipper_length_mm + mean(peng$flipper_length_mm),
yend = c(pca1$sdev)*bill_length_mm + mean(peng$bill_length_mm)),
arrow = arrow(length = unit(0.3, "cm"))) +
coord_fixed()
The basic function is base-R’s prcomp (there is an older princomp which is not advisable to use).
The base output
prcomp objectIncludes 4 different related entities.
The standard deviations related to each principal component.
The matrix of variable loadings. (It is also the matrix which rotates the original data vectors.)
The means for each original variable.
Note, there are also standard deviations of original variables in $scale when this is set to be used.
The centered (scaled, if set) and rotated data.
PC1 PC2
[1,] -20.4797199 0.66892267
[2,] -15.5543649 -0.28022355
[3,] -6.6673719 -1.91158941
[4,] -9.5557414 -4.84711693
[5,] -11.7528828 -1.54067330
[6,] -20.5331052 0.47617930
[7,] -6.9609911 -2.97167796
[8,] -10.2497505 -7.35278078
[9,] -11.0321810 1.06136223
[10,] -16.0081402 -1.91854222
[11,] -21.7904413 -0.31698266
[12,] -18.9821498 2.32942980
[13,] -10.9760146 -2.48220170
[14,] -5.2977029 -8.20555532
[15,] -17.2921689 -2.80807586
[16,] -7.0944544 -3.45353639
[17,] -4.1526997 -0.32526550
[18,] -18.8431243 -4.66132637
[19,] -6.1096072 3.84852331
[20,] -27.5727425 1.28457691
[21,] -21.8171340 -0.41335434
[22,] -13.6241501 -4.55038405
[23,] -16.8650864 -1.26612888
[24,] -21.5235147 0.64673421
[25,] -15.7117398 -4.59476098
[26,] -18.1518963 1.58064478
[27,] -14.3237215 0.41656672
[28,] -29.4734836 1.91480178
[29,] -21.0697395 2.28505287
[30,] -23.2640999 1.85518920
[31,] -23.8780310 -0.36135959
[32,] -13.6269312 -0.81407674
[33,] -17.1081014 1.60283324
[34,] -7.7083856 -5.67008518
[35,] -5.9972743 -3.23860456
[36,] -11.8863461 -2.02253174
[37,] -20.6159643 3.92337154
[38,] -20.8801098 -0.77665262
[39,] -17.4017207 0.54274469
[40,] -20.2100122 -2.10366777
[41,] -6.5339086 -1.42973098
[42,] -16.4886080 -3.65323258
[43,] -4.6893340 1.48360808
[44,] -17.1853983 -2.42258912
[45,] -11.6728048 -1.25155824
[46,] -18.9821498 2.32942980
[47,] -22.8342362 -0.33917112
[48,] -12.6337406 -4.72093895
[49,] -9.9883862 1.08355069
[50,] -15.5276723 -0.18385187
[51,] -13.4667753 -0.23584662
[52,] -12.9006672 -5.68465582
[53,] -1.3950124 -1.60790371
[54,] -15.9252810 -5.36573447
[55,] -10.2286201 0.21620552
[56,] -15.6878282 -0.76208199
[57,] -8.5147276 -1.08862116
[58,] -21.1737290 -1.83674117
[59,] -8.3517906 -4.24669835
[60,] -17.5324029 -3.67542104
[61,] -6.4004453 -0.94787255
[62,] -17.0252423 -1.84435900
[63,] -9.3449812 -0.33983614
[64,] -18.3092711 -2.73389264
[65,] -9.2115179 0.14202229
[66,] -7.9486195 -6.53743036
[67,] -13.1998487 0.72787024
[68,] -12.6604332 -4.81731064
[69,] -3.3758314 -1.26679390
[70,] -13.3010571 -7.13023111
[71,] -11.6461122 -1.15518656
[72,] -5.8905036 -2.85311781
[73,] -3.2718419 2.85500015
[74,] -12.7672039 -5.20279739
[75,] -6.0000554 0.49770275
[76,] -10.3620834 -0.26565292
[77,] -18.0957298 -1.96291915
[78,] -15.4715058 -3.72741580
[79,] -6.1869040 -0.17689906
[80,] -13.9711547 -5.80321597
[81,] -5.0096459 0.32714784
[82,] -15.3380425 -3.24555737
[83,] -9.9828239 -6.38906391
[84,] -11.3230191 -3.73503363
[85,] -7.3641622 -0.68094595
[86,] -12.5536626 -4.43182390
[87,] -13.3572235 -3.58666718
[88,] -12.9835263 -2.23746357
[89,] -11.8596534 -1.92616005
[90,] -1.1492162 -8.21317314
[91,] 3.1833380 -3.80988186
[92,] -17.9861781 -5.31373971
[93,] -15.5276723 -0.18385187
[94,] -15.4715058 -3.72741580
[95,] 5.9944106 -4.89977671
[96,] -12.0731947 -2.69713354
[97,] -5.7036550 -2.17851601
[98,] -24.9724301 -4.31259873
[99,] -8.7844354 1.68396928
[100,] -10.9732334 -6.21850901
[101,] 1.2292116 -3.37240036
[102,] -18.9259834 -1.21413413
[103,] -12.1532727 -2.98624860
[104,] -9.2354294 -3.69065670
[105,] -17.4284133 0.44637301
[106,] -3.2662796 -4.61761446
[107,] -12.0465021 -2.60076185
[108,] -20.7466465 -0.29479419
[109,] -3.9658510 0.34933630
[110,] -4.3634598 -4.83254629
[111,] -9.1075284 4.26381634
[112,] -8.7549616 -1.95596634
[113,] -4.2327776 -0.61438056
[114,] -10.7090880 -1.51848484
[115,] -5.0630312 0.13440447
[116,] -13.8671651 -1.68142192
[117,] -3.6132842 -5.87044638
[118,] -13.6775354 -4.74312742
[119,] -12.2361318 0.46094364
[120,] -15.4715058 -3.72741580
[121,] -4.4702304 -5.21803304
[122,] -25.0046850 3.06364419
[123,] 0.3722654 -2.71998702
[124,] -16.7021493 -4.42420607
[125,] -2.7324265 -2.69018073
[126,] -10.9226292 -2.28945833
[127,] -6.3470600 -0.75512918
[128,] -10.8692439 -2.09671496
[129,] 8.8027021 -2.25336424
[130,] -11.9664241 -2.31164679
[131,] -3.9925437 0.25296462
[132,] -9.5290487 -4.75074525
[133,] -3.5598989 -5.67770301
[134,] -14.9643453 -1.89635376
[135,] -11.2724149 0.19401705
[136,] -11.7767943 -5.37335229
[137,] -1.8754802 -3.34259407
[138,] -17.1853983 -2.42258912
[139,] -8.7549616 -1.95596634
[140,] -8.6214983 -1.47410791
[141,] -14.2970288 0.51293840
[142,] -15.6021880 -7.94558153
[143,] -11.3791856 -0.19146969
[144,] -10.3593023 -4.00196022
[145,] -16.6515451 -0.49515539
[146,] -11.7795755 -1.63704499
[147,] -18.2558858 -2.54114927
[148,] -7.8151562 -6.05557193
[149,] -9.2621221 -3.78702838
[150,] -15.5248912 -3.92015917
[151,] -0.5647588 -2.35668874
[152,] 10.3002722 -0.59285711
[153,] 29.6519063 -1.90596663
[154,] 10.0305645 2.17973333
[155,] 18.0873039 1.29715250
[156,] 14.5555295 -0.21498819
[157,] 9.4433259 0.05955623
[158,] 10.1134236 -1.26745892
[159,] 18.1701630 -2.15003975
[160,] 7.6254440 -2.75741114
[161,] 14.3419882 -0.98596168
[162,] 11.8034045 -6.40496458
[163,] 15.8929436 0.86728882
[164,] 13.0312668 -1.97186701
[165,] 12.8416371 1.08983849
[166,] 9.2564773 -0.61504558
[167,] 16.9367385 0.88947729
[168,] 8.2421563 -4.27716966
[169,] 20.7649133 -0.27460078
[170,] 8.3995311 0.03736776
[171,] 21.5951668 -1.02338580
[172,] 18.1406893 1.48989587
[173,] 13.8882130 -2.62428035
[174,] 12.3344765 -0.74122355
[175,] 14.2085249 -1.46782012
[176,] 13.3009745 -4.74445745
[177,] 14.1551396 -1.66056349
[178,] 14.6917739 -3.46943706
[179,] 14.6089148 -0.02224482
[180,] 9.8971012 1.69787490
[181,] 20.0147377 0.76329931
[182,] 21.2214696 -2.37258941
[183,] 7.4919807 -3.23926957
[184,] 6.1784781 -0.48886760
[185,] 32.2144016 7.34571526
[186,] 19.7745037 -0.10404587
[187,] 19.5876551 -0.77864767
[188,] 11.2934628 -4.49971932
[189,] 17.5562319 -4.36658853
[190,] 6.8485757 -1.81588274
[191,] 8.1031307 2.71358652
[192,] 6.5015712 -3.06871466
[193,] 24.7265513 -0.95682041
[194,] 9.1230140 -1.09690401
[195,] 16.0530996 1.44551894
[196,] 22.0756347 0.71130455
[197,] 15.4152569 -4.60370884
[198,] 9.1763994 -0.90416063
[199,] 24.9667853 -0.08947523
[200,] 11.9073940 -2.28317054
[201,] 13.9149057 -2.52790867
[202,] 9.4700186 0.15592792
[203,] 19.6143478 -0.68227599
[204,] 9.0696287 -1.28964738
[205,] 24.8600146 -0.47496198
[206,] 16.1893440 -1.80892993
[207,] 18.6801047 -4.05528501
[208,] 6.7951904 -2.00862611
[209,] 18.8135680 -3.57342658
[210,] 6.6350345 -2.58685623
[211,] 23.9763758 0.08107968
[212,] 7.1955803 -0.56305082
[213,] 19.9641335 -3.16575137
[214,] 13.0846521 -1.77912364
[215,] 31.7634075 1.97108929
[216,] 17.9299291 -3.01738492
[217,] 29.5985210 -2.09871001
[218,] 13.2181154 -1.29726521
[219,] 28.5547261 -2.12089847
[220,] 18.2797148 -5.50086030
[221,] 23.0927369 0.63712133
[222,] 15.5459390 -0.38554310
[223,] 20.0175188 -2.97300799
[224,] 20.4979867 -1.23831764
[225,] 16.1893440 -1.80892993
[226,] 15.1989345 -1.63837502
[227,] 29.2782091 -3.25517024
[228,] 8.7465357 1.29019969
[229,] 20.3083569 1.82338786
[230,] 13.9149057 -2.52790867
[231,] 21.6246406 -4.66332142
[232,] 12.0647688 2.03136689
[233,] 21.6457710 2.90566487
[234,] 11.6109936 0.39304822
[235,] 23.8696051 -0.30440707
[236,] 10.9436771 -2.01624394
[237,] 27.9380138 -0.60113995
[238,] 16.3255884 -5.06337880
[239,] 18.4343085 2.54998442
[240,] 11.6376863 0.48941990
[241,] 30.2124521 0.11783878
[242,] 17.4199874 -1.11213966
[243,] 28.3117111 0.74806366
[244,] 11.1038331 -1.43801382
[245,] 23.7361418 -0.78626550
[246,] 12.7643402 -2.93558388
[247,] 26.0105801 -0.06728677
[248,] 15.9997143 1.25277557
[249,] 21.1146989 -2.75807616
[250,] 3.2044684 3.75910443
[251,] 25.1269412 0.48875489
[252,] 18.6506309 -0.41534939
[253,] 29.2993395 4.31381605
[254,] 14.4487589 -0.60047494
[255,] 27.4842386 -2.23945862
[256,] 15.4391684 -0.77102985
[257,] 14.3419882 -0.98596168
[258,] 8.1620783 -4.56628472
[259,] 19.9585712 4.30686324
[260,] 6.6617271 -2.49048455
[261,] 8.9066916 1.86842981
[262,] 16.2933335 2.31286412
[263,] 28.6348041 -1.83178341
[264,] 11.5336968 -3.63237414
[265,] 30.0522962 -0.46039134
[266,] 16.1092660 -2.09804499
[267,] 31.0132319 3.00898937
[268,] 15.6554908 -3.73636366
[269,] 21.6218595 -0.92701412
[270,] 13.4850420 -0.33354834
[271,] 14.3419882 -0.98596168
[272,] 22.0489420 0.61493287
[273,] 11.0237551 -1.72712888
[274,] 13.2420270 2.53541378
[275,] -7.9035776 4.86423493
[276,] -3.1144671 7.16953757
[277,] -5.6586131 9.22314928
[278,] -12.0520643 4.87185275
[279,] -1.4300484 9.50464651
[280,] -2.4682810 2.00984344
[281,] -21.5023843 8.21572050
[282,] -1.8037456 8.15544290
[283,] -5.1458903 3.58159671
[284,] -0.8400288 7.88851631
[285,] -6.9131681 4.69368002
[286,] -4.5881256 9.34170943
[287,] -14.5161323 7.21457952
[288,] 2.2379704 7.76233833
[289,] -9.9911673 4.81985800
[290,] 1.8375806 6.31676303
[291,] -2.0706722 7.19172604
[292,] -15.4348073 18.88317139
[293,] -9.8577040 5.30171643
[294,] -4.2917252 6.66549067
[295,] -19.5988621 3.84918832
[296,] -8.3334413 7.05859525
[297,] -13.6030197 3.01860225
[298,] -5.8454617 8.54854747
[299,] -4.9590417 4.25619852
[300,] -1.6168970 8.83004470
[301,] 0.8738637 6.58368963
[302,] 0.6069371 5.61997276
[303,] -8.8939871 5.03478983
[304,] 6.3063792 7.46560544
[305,] -14.2169508 0.80205346
[306,] 2.8252089 9.88251543
[307,] -13.7898683 2.34400044
[308,] 3.8984776 6.26476828
[309,] -4.1582619 7.14734911
[310,] -0.8906330 3.95946563
[311,] -4.7188078 5.12354369
[312,] 10.9114222 5.35999898
[313,] -7.7968070 5.24972167
[314,] 6.4932278 8.14020725
[315,] 10.1106424 2.46884839
[316,] -12.8022399 5.90975284
[317,] -2.8742331 8.03688275
[318,] -4.3156367 2.83281168
[319,] -2.8742331 8.03688275
[320,] 1.9176585 6.60587809
[321,] -8.8700756 8.86746882
[322,] 12.0380762 1.93499520
[323,] -11.3875289 11.01745222
[324,] -1.2404187 6.44294101
[325,] -0.7304770 4.53769575
[326,] 2.0778145 7.18410821
[327,] -7.1534020 3.82633484
[328,] 3.8183996 5.97565322
[329,] -13.7898683 2.34400044
[330,] -1.5635117 9.02278808
[331,] -9.2142990 3.87832960
[332,] 3.4447024 4.62644961
[333,] 2.7212194 5.76072138
[334,] -6.2163778 3.46303656
[335,] 7.0298621 6.33133367
[336,] -10.7146502 5.95412977
[337,] -5.2259683 3.29248165
[338,] 9.0345927 9.82290284
[339,] 0.9328113 -0.69618161
[340,] -6.1123883 7.58483061
[341,] 10.5911103 4.20353874
[342,] -1.1336480 6.82842776
Suppose we do a PCA with all 342 penguins (rows) and all 4 numeric variables.
When we do a PCA for exploration there are 3 things to look at:
Now, with scale = TRUE (recommended). Data will be centered and scaled (a.k.a. standardized) first.
Standard deviations (1, .., p=4):
[1] 1.6594442 0.8789293 0.6043475 0.3293816
Rotation (n x k) = (4 x 4):
PC1 PC2 PC3 PC4
bill_length_mm 0.4552503 -0.597031143 -0.6443012 0.1455231
bill_depth_mm -0.4003347 -0.797766572 0.4184272 -0.1679860
flipper_length_mm 0.5760133 -0.002282201 0.2320840 -0.7837987
body_mass_g 0.5483502 -0.084362920 0.5966001 0.5798821
PC and value column.

factanal). It is more theory based as it requires to specify to the theoriezed number of factors up front.\(x^0\)
\(0^x\)
\(0^0\)
\((x\cdot y)^a\)
\(x^{-a}\), \(x^{-1}\)
\(x^\frac{a}{b}\), \(x^\frac{1}{2}\)
\((x^a)^b\)
\(x^0 = 1\)
\(0^x = 0\) for \(x\neq 0\)
\(0^0 = 1\) (discontinuity in \(0^x\))
\((x\cdot y)^a = x^a\cdot x^b\)
\(x^{-a} = \frac{1}{x^a}\), \(x^{-1} = \frac{1}{x}\)
\(x^\frac{a}{b} = \sqrt[b]{x^a} = (\sqrt[b]{x})^a,\ x^\frac{1}{2} = \sqrt{x}\)
\((x^a)^b = x^{a\cdot b} = (x^b)^a \neq x^{a^b} = x^{(a^b)}\)
Example: \((4^3)^2 = 64^2 = 4096 \qquad 4^{3^2} = 4^9 = 262144\)
\(x^a\cdot x^b\)
\(x^a\cdot x^b = x^{a+b}\) Multiplication of powers (with same base \(x\)) becomes addition of exponents.
\((x+y)^a\)
No “simple” form! For \(a\) integer use binomial expansion. \((x+y)^2 = x^2 + 2xy + y^2\)
\((x+y)^3 = x^3 + 3x^2y + 3xy^2 + y^3\)
\((x+y)^n = \sum_{k=0}^n {n \choose k} x^{n-k}y^k\)
Pascal’s triangle

We meet it again in Probability:
A row represents a binomial distribution
Which tends to mimics the normal distribution more and more
and is related to the central limit theorem
Definition: A logarithm of \(a\) for some base \(b\) is the value of the exponent which brings \(b\) to \(a\): \(\log_b(a) = x\) means that \(b^x =a\)
Most common:
\(\log_{10}(100) =\)
\(2\)
\(\log_{10}(1) =\)
\(0\)
\(\log_{10}(6590) =\)
\(3.818885\)
\(\log_{10}(0.02) =\)
\(-1.69897\)
Usually only one base is used in the same context, because changing base is easy:
\(\log_c(x) = \frac{\log_b(x)}{\log_b(c)} = \frac{\log(x)}{\log(c)}\)
\(\log(x\cdot y)\)
\(= \log(x) + \log(y)\) Multiplication \(\to\) addition.
\(\log(x^y)\)
\(= y\cdot\log(x)\)
\(\log(x+y)\)
complicated!
Also changing bases for powers is easy: \(x^y = (e^{\log(x)})^y = e^{y\cdot\log(x)}\)
An example for modeling the data generating process
Now we define dynamics like
where the numbers on the arrows represent transition probabilities.
Agent-based model: Individual agents are simulated and interact with each other.
Explore and analyze with computer simulations.
A tool: NetLogo https://ccl.northwestern.edu/netlogo/
We look at the model “Virus on a Network” from the model library.
Direct Link to Virus on a Network in NetLogoWeb
Agents connected in a network with on average 6 links per agent. 3 are infected initially.
The outbreak dies out after some time.
Repeat the simulation with 15 links per agent. 3 are infected initially. 
The outbreak had infected most agents.
Now, we only treat the SI part of the model. We ignore recovery.
The parameter \(\beta\) is the average number of contacts per unit time multiplied with the probability that an infection happens during such a contact.
"S" or "I".Setup
Parameters: \(N=150, \beta=0.3\), a function to produce randomly infect individuals
[1] FALSE FALSE TRUE FALSE FALSE FALSE
Iteration over 75 time steps.
tmax <- 75
sim_run <- list(init) # list with one element
# This list will collect the states of
# all individuals over tmax time steps
for (i in 2:tmax) {
# Every agents has a contact with a random other
contacts <- sample(sim_run[[i-1]], size = N)
sim_run[[i]] <- if_else( # vectorised ifelse
# conditions vector: contact is infected
# and a random infection happens
contacts == "I" & randomly_infect(N, beta),
true = "I",
false = sim_run[[i-1]]
) # otherwise state stays the same
}
sim_output <- tibble( # create tibble for ggplot
# Compute a vector with length tmax
# with the count of "I" in sim_run list
t = 0:(tmax-1), # times steps
# count of infected and output a vector
infected = sim_run |> map_dbl(\(x) sum(x == "I")))
sim_output |>
ggplot(aes(t,infected)) + geom_line() +
theme_minimal(base_size = 20)
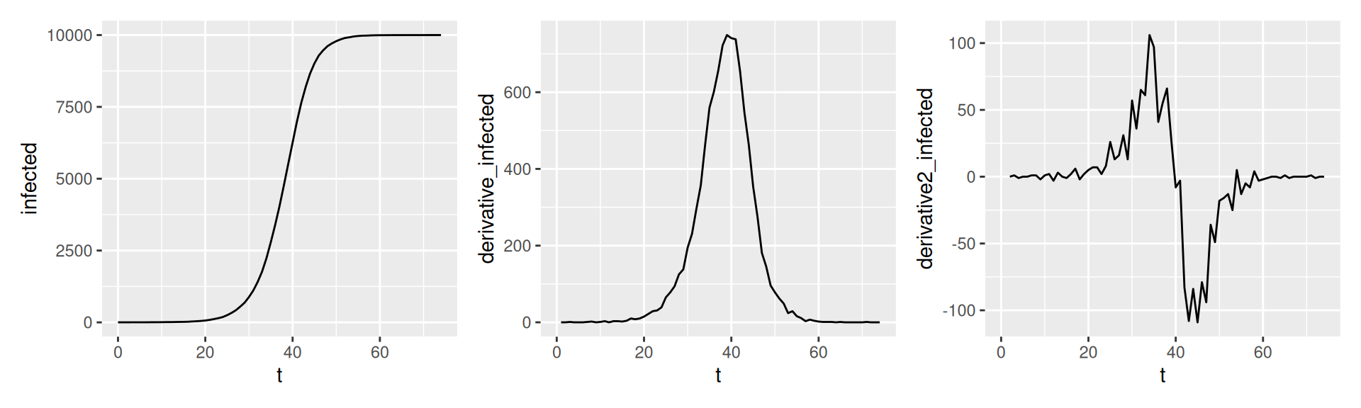
Run with \(N = 10000\)
N <- 10000
init <- rep("S",N) # All susceptible
init[1] <- "I" # Infect one individual
tmax <- 75
sim_run <- list(init) # list with one element
# This list will collect the states of
# all individuals over tmax time steps
for (i in 2:tmax) {
# Every agents has a contact with a random other
contacts <- sample(sim_run[[i-1]], size = N)
sim_run[[i]] <- if_else( # vectorised ifelse
# conditions vector: contact is infected
# and a random infection happens
contacts == "I" & randomly_infect(N, beta),
true = "I",
false = sim_run[[i-1]]
) # otherwise state stays the same
}
sim_output <- tibble( # create tibble for ggplot
# Compute a vector with length tmax
# with the count of "I" in sim_run list
t = 0:(tmax-1), # times steps
# count of infected, notice map_dbl
infected = map_dbl(sim_run, \(x) sum(x == "I")))
sim_output |>
ggplot(aes(t,infected)) + geom_line() +
theme_minimal(base_size = 20)
From base R:
runif random numbers from uniform distribution
sample random sampling from a vector
for loop over commands with index (i) taking values of a vector (2:tmax) one by one if_else vectorized version of conditional statements
The mathematics of the change and the accumulation of quantities
Two compartments:
\(S(t)\) is the number of susceptible people at time \(t\).
\(I(t)\) is the number of infected people at time \(t\).
It always holds \(S(t) + I(t) = N\). (The total population is constant.)
The change of the number of infectious
\[\frac{dI}{dt} = \underbrace{\beta}_\text{infection prob.} \cdot \underbrace{\frac{S}{N}}_\text{frac. of $S$ still there} \cdot \underbrace{\frac{I}{N}}_\text{frac. $I$ to meet} \cdot N = \frac{\beta\cdot S\cdot I}{N}\]
where \(dI\) is the change of \(I\) (the newly infected here) and \(dt\) the time interval.
Interpretation: The newly infected are from the fraction of susceptible times the probability that they meet an infected times the infection probability times the total number of individuals.
Same logic as our Simulation in R!
Using \(S = N - I\) we rewrite
\[\frac{dI}{dt} = \frac{\beta (N-I)I}{N}\]
We interpret \(I(t)\) as a function of time which gives us the number of infectious at each point in time. The change function is now
\[\frac{dI(t)}{dt} = \frac{\beta (N-I(t))I(t)}{N}\]
and \(\frac{dI(t)}{dt}\) is also called the derivative of \(I(t)\).

is the process to compute the derivative. For parameters \(a\) and \(b\) and other functions \(g\) and \(h\), rules of differentiation are
Function \(f(x)\)
Its derivative \(\frac{df(x)}{dx}\) or \(\frac{d}{dx}f(x)\) or \(f'(x)\)
\(a\cdot x\)
\(b\)
\(x^2,\ x^{-1} = \frac{1}{x},\ x^k\)
\(g(x) + h(x)\)
\(g(x)\cdot h(x)\)
\(g(h(x))\)
\(e^x,\ 10^x = e^{\log(10)x}\)
\(\log(x)\)
\(a\)
\(0\)
\(2\cdot x,\ -x^{-2} = -\frac{1}{x^2},\ k\cdot x^{k-1}\)
\(g'(x) + h'(x)\)
\(g'(x)\cdot h(x) + g(x)\cdot h'(x)\) (product rule)
\(g'(h(x))\cdot h'(x)\) (chain rule)
\(e^x,\ 10^x = \log(10)\cdot10^x\)
\(\frac{1}{x}\) (A surprising relation to me at least)
In a differential equation the unknown is a function!
We are looking for a function which derivative is a function of the function itself.
Example: SI-model
\[\frac{dI(t)}{dt} = \frac{\beta (N-I(t))I(t)}{N}\]
Which function \(I(t)\) fulfills this equation?
The analytical solution1
\(I(t) = \frac{N}{1 + (\frac{N}{I(0)} - 1)e^{-\beta t}}\)
Which is called the logistic equation. Note, we need to specify the initial number of infectious individuals \(I(0)\).
\(I(t) = \frac{N}{1 + (\frac{N}{I(0)} - 1)e^{-\beta t}}\)
Plot the equation for \(N = 10000\), \(I_0 = 1\), and \(\beta = 0.3\)
Another way of solution is numerical integration, e.g. using Euler’s method.
We compute the solution step-by-step using increments of, e.g. \(dt = 1\).
N <- 10000
I0 <- 1
dI <- function(I,N,b) b*I*(N - I)/N
beta <- 0.3
dt <- 1 # time increment,
# supposed to be infinitesimally small
tmax <- 75
t <- seq(0,tmax,dt)
# this is the vector of timesteps
It <- I0 # this will become the vector
# of the number infected I(t) over time
for (i in 2:length(t)) {
# We iterate over the vector of time steps
# and incrementally compute It
It[i] = It[i-1] + dt * dI(It[i-1], N, beta)
# This is called Euler's method
}
tibble(t, It) |> ggplot(aes(t,It)) +
geom_line(color = "red") +
geom_function(
fun = function(t) N / (1 + (N/I0 - 1)*exp(-beta*t)), color = "blue") +
# In blue: Analytical solution for comparison
theme_minimal(base_size = 20)
Why do the graphs deviate? The step size \(dt\) must be “infinitely” small
We compute the solution step-by-step using small increments of, e.g. \(dt = 0.05\).
N <- 10000
I0 <- 1
dI <- function(I,N,b) b*I*(N - I)/N
beta <- 0.3
dt <- 0.05 # time increment,
# supposed to be infinitesimally small
tmax <- 75
t <- seq(0,tmax,dt)
# this is the vector of timesteps
It <- I0 # this will become the vector
# of the number infected I(t) over time
for (i in 2:length(t)) {
# We iterate over the vector of time steps
# and incrementally compute It
It[i] = It[i-1] + dt * dI(It[i-1], N, beta)
# This is called Euler's method
}
tibble(t, It) |> ggplot(aes(t,It)) +
geom_line(color = "red") +
geom_function(
fun = function(t) N / (1 + (N/I0 - 1)*exp(-beta*t)), color = "blue") +
# In blue: Analytical solution for comparison
theme_minimal(base_size = 20)
The SI model is a potential answer to the mechanistic question How do epidemics spread?
The examples above show 3 different ways to explore the model:
We can do calculus operations with data!
In empirical data we can compute the increase in a vector with the function diff:
In empirical data: Derivatives of higher order tend to show fluctuation
The integral of the daily new cases from the beginning to day \(s\) is \(\int_{-\infty}^s f(t)dt\) and represents the total cases at day \(s\).
cumsum.The integral of the derivative is the function itself.
This is not a proof but shows the idea:
[1] 1 3 7 12 17 20 20
[1] 1 2 4 5 5 3 0
[1] 1 2 1 0 -2 -3
[1] 1 2 4 5 5 3 0

MDSSB-DSCO-02: Data Science Concepts